资讯
资讯中心
快手、抖音电商直播竞品分析
在短视频APP功能同质化的今天,拥有更多流量与内容的头部产品占据了大量的市场份额。本文作者通过竞品分析探讨了抖音、快手直播平台该采取怎样的策略体现产品差异性,并对直播功能的版本迭代给出了一些建议。
01 分析目的
前有李佳琦、薇娅,后有罗永浩,2020年电商直播井喷式发展,各家公司纷纷入海,作为短视频的两大⻰头,抖音和快手也不甘示弱。本文通过对抖音和快手电商直播的核心功能的介绍,分析其产品特色,并展望未来发展方向。
02 直播电商行业背景
1、直播电商迅猛发展
直播电商2016年出现,2019年至今正处于爆发期,2019年直播电商整体成交额达 4512.9亿元,同比增⻓200.4%,占网购整体规模的4.5%,成⻓空间较大,预计未来两年仍会保持较高的增⻓态势。随着内容平台与电商交易的融合程度不断加深,预计2022年直播带货的渗透率可以增⻓到 20.3%。

2019年下半年,尤其以双11为契机,直播电商迎来全面繁荣时期。2020年上半年,直播电商相关的投资数量及金额快速增⻓。
2、短视频占据流量高地

快手有超过2亿日活用户,每天要产生一千五百万条以上的原创短视频,视频库存200亿条。而抖音更是有高达3亿的日活用户,成功霸占疫情期间短视频APP top1。庞大的用户群体为流量变现提供了基础,也成为许多公司瞄准的巨大市场。

2020年3月,短视频是top 10行业中现有用户规模最大的行业,达8.52亿。视频行业人均单日使用时⻓为一个半小时,与去年同期相比增加了超一个小时,再度成为用户时⻓同比增⻓最明显的行业。

经历了2018年的高速增⻓后,短视频产品月总独立设备数在2019年增⻓放缓,增⻓率稳定在1%左右。用户增⻓乏力促进抖音和快手等短视频平台加速商业化变现进程,其中,电商带货帮助短视频平台进一步刺激了用户消费,提升了用户价值,直播带货业务在短视频平台的比例和重要性逐步上升。
03 竞品对比
1、产品定位

快手
slogan:记录世界,记录你
快手“普惠式”理念,主打社交属性,希望用户记录生活点滴,同时分享给其他人。在视频推荐和流量分发上实现“去中心化”,将70%以上的流量分配给⻓尾用户(80%的素人),每个人都有均等的被推荐机会,主打“关注⻚”内容,形成较为稳固的社交关系。因此在快手中会看到大量记录普通生活的作品。

抖音
slogan:记录美好生活
抖音强调娱乐属性,内容更偏向于配音模仿型作品。在流量分发规则上采用“中心化”,视频点赞转发评论越多,被推荐的可能性越大,会触达到更多的用户。因此抖音会看到很多网红发布的作品。
2、用户分析
快手活跃用户中男性偏多,18-24岁用户占比数量最多,约29.90%,绝大部分用户都是30岁以下。地域分布来看,快手四线及以下城市分布最多,达42.84%,TOP10城市中北方城市稍多。用户的构成符合用户认知的“土味”、“老铁”特点。抖音活跃用户中,女性更多,年龄比快手整体偏小,18岁以下占比最多,约31.59%,且来自一二线城市的用户相对较多。从粉丝TOP10城市来看,抖音粉丝多来自南方城市,且均为一线和新一线城市。

用户差异的原因
快手和抖音的用户构成和产品定位密不可分。快手主打“看⻅每一种生活”,普通人的平凡生活也值得记录和分享,并且快手不强调拍摄和剪辑技巧,所有人都能轻松上手,迅速在四五线城市打开市场,形成了独特的“老铁”文化。抖音早期定位高质量的短视频创作,强调搭配背景音乐玩转剪辑技巧,所以在早期吸引了大批一二线的年轻群体。后来随着用户规模扩大,抖音上的内容也越来越丰富,产品也不再强调技巧性而转向多元化的生活记录,用户不断下沉。但是,快手和抖音随着用户增速放缓,都开始瞄准对方市场。快手在上半年的一个大动作是邀请周杰伦入驻,迅速吸引了一大批年轻用户,起到了强大的引流作用。快手和抖音相继争抢明星入驻,不断扩大自己的市场边界。抖音创作内容的多元化发展,垂直类内容用户涨幅大,下沉效果已经凸显。
3、商业化

在快手中许多草根用户摇身一变成为主播,并在直播方向为平台带了可观的收益。快手的社交属性使其形成了强大的信任关系和私域流量,更容易个体直播带货,并且有较高的转化率,直播电商的收益在稳步增加。但是社交属性也限制了快手的信息流广告的发展,快手形成了相对私密的“社交圈”,如果在圈子中出现了大量的信息流广告,会引起用户的反感,这和微信朋友圈很谨慎地推荐广告是一样的道理。
抖音易造网红和大V,自然被广告投放⻘睐,通过流量变现的方式实现商业化,其中广告在收入中占比高达80%。与此同时,抖音也大胆寻求新的商业化模式,在直播,电商以及游戏等方向逐步探索。
04 产品功能介绍
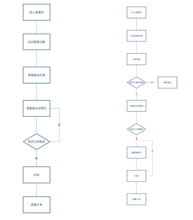
购物流程
直播购物是一种实时交易行为,主播在直播的过程中上架商品,观众在直播的时限内进行选购。快手和抖音的直播购物功能流程如下:

左快手,右抖音
和以往电商很大的不同,快手没有加入购物⻋和收藏功能,更强调购物的即时性。在直播带货的氛围下,用户很容易产生冲动购买的行为,而加入购物⻋则给了用户冷静思考的时间,快手直接剔除这一功能,减少用户加入购物⻋之后犹豫再三而放弃购买的可能。
快手和抖音都有自己的小店渠道,快手发展的较为成熟,绝大部分的主播都是通过开通自己的小店带货,在平台内部就可以完成完整的购物操作。而抖音有很多淘宝外部链接,用户需要跳转到淘宝链接后再进行一系列的操作,整体操作步骤增加。
快手疏通了外部电商渠道。当前拼多多和京东已经出现在快手小店的购物⻋,加上此前接入的淘宝、天猫,快手基本与主流电商交易平台实现了全面打通。而抖音却不容乐观,今年上半年有传言“618之后,天猫商家在抖音投放,跳转到淘宝,淘宝将不再给流量扶持,如果要想获得流量扶持,必须通过阿里系统进行投放才可获得扶持。”
进入直播界面

左快手,右抖音
快手的直播入口相对隐蔽,在右滑的界面下的“直播广场”板块。抖音的直播入口在主界面的左上⻆,有一个“直播”的标志,点击即可直接进入直播界面。
直播购物界面

快手和抖音直播购物界面大致一样,都有视频画面,观看人数,礼品榜,留言区,送礼功能,⻩色小购物⻋。不同的地方是抖音右下⻆有可以和主播发起视频对话或语音对话的功能,需要主播开通这个功能界面才会显示。
点击⻩色购物⻋就可以进到商品列表。快手和抖音都有自己的小店和外部链接,而快手在商品列表中无法区分下一步是否需要跳转,需要点击购买后才能知道。抖音在商品介绍中标注了“小店”和“淘宝”/“唯品会”,可以更直观的知道购买的来源。
商品详情⻚

快手和抖音商品详情⻚整体一致,都是大图+文字介绍模式,直播界面都以悬浮窗的形式展示在详情⻚中,可以边看直播边选购。此外,两者详情⻚下拉都有“猜你喜欢”,推荐同类型产品,引流到其他店铺。
快手内部有快手小店和魔筷星选两种,魔筷星选为第三方电商链接平台,为在快手的卖家提供服务,在魔筷上挂产品不受快手限制,如果快手小店上的产品被封了将无法再售卖,在快手挂魔筷的链接快手不会封。外部平台(如图中聚划算)可以直接在快手内下单购买,而不用跳转到其他APP,操作十分方便。
抖音外部链接的详情⻚只有该商品简单的图文介绍,可以点击“去购买”跳转淘宝APP等,之后按照外部平台的操作完成购买。
订单查看⻚

两者都有订单、浏览记录、优惠券、地址等功能。不同的地方在于,快手没有购物⻋功能,⻚面下方是“关注”、“推荐”、“商城”三个板块,推荐正在直播的内容,起到由小店引流到直播的双向的功能,也可以直接在商城里选购。
抖音下方是我的足迹,对之前浏览的内容进行图文展示,通过高强度的再次展示刺激用户的购买欲,但是没有对其他商品引流,缺乏商城入口,用户想选购其他商品的难度较大。
05 SWOT分析

06 总结
快手和抖音的定位不同决定了它们在电商直播中的不同走向。快手主要以直播变现,因此相应的基础设施,主播培养,外部拓展方便都较为成熟,而抖音主要以广告变现,流量是最重要的资源,但流量法则并不适用于电商,导致其在直播电商屡屡受挫。
快手在上半年发布《看⻅》视频,一波营销成功扭转大部分人对快手土味的印象,后续还应继续通过活动运营打开一二线市场,丰富商品种类,为不同消费能力的人提供差异化的商品推荐。
抖音有强大的流量优势,应把握内部超级IP,探索优质内容和电商结合,打造“极致性价比+互联网上讲故事”新方式。抖音社交属性不强,但粉丝效应比较明显,用户消费能力整体较高,可以考虑利用粉丝经济带动直播电商。此外还应完善小店等基础设施,为后续吸引大IP和明星入驻提供基础。

5877596